단일 Agent의 한계
- 단일 Agent가 다루는 Tool이 너무 많아지거나, 처리해야 할 요청이 너무 복잡 하다면 작동이 불안정해질 수 있음
- 확률적으로 token을 내밷는(샘플링하는) LLM 기반이기 때문에 요청이 길어지고 복잡해진다면 오작동을 할 가능성이 높아지기 때문
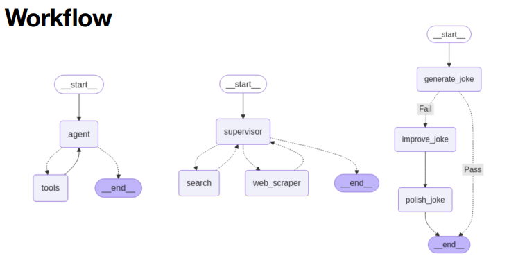
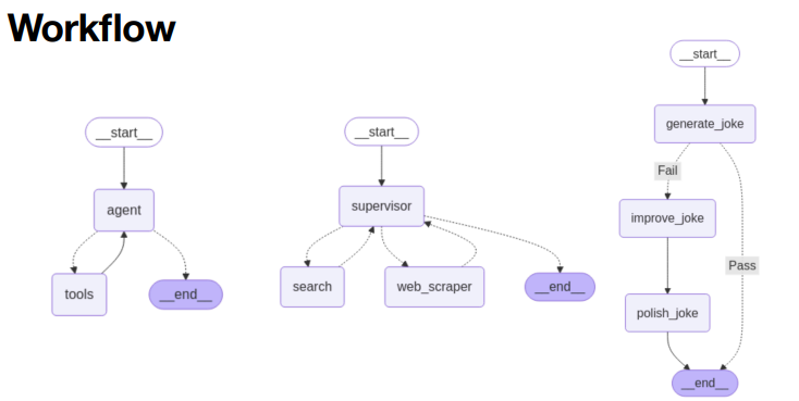
LangGraph
- 그래프(Graph) 기반 워크플로우(Workflow) 특화 프레임워크
- 노드(Node), 엣지(Edge), 상태(State) 개념을 활용하여 워크플로우를 구성
- LangChain에서 사용하던 LLM, 메모리, 도구(Tool) 등을 그래프 내에서 자연 스럽게 사용할 수 있으며, 기존 LangChain 프로젝트를 확장하기도 적합함


노드(Node)
- 하나의 에이전트 또는 실행 단위 (LLM, Tool, Function 등)
- 그래프에서 각 작업(연산, AI 호출, 데이터 처리 등)을 수행하는 기본 단위이며, 함수로 정의됨

엣지(Edge)
그래프에서 노드 간의 연결을 나타내는 요소로, 데이터를 전달하는 경로를 정의함

상태(State)
- 그래프 내에서 각 단계(노드) 간 공유되는 데이터
- 클래스로 정의되며 각 노드에서 새롭게 업데이트 하는 값은 기존 값을 덮어쓰는 방식으로 작동함

분기 처리( Branching )
함수와 조건문을 활용해서 분기처리를 정의할 수 있음

'AI' 카테고리의 다른 글
| RAG를 활용한 챗봇 개발 - RAG(Retrieval Augmented Generation) (0) | 2025.05.27 |
|---|---|
| RAG를 활용한 챗봇 개발 - Agentic Prompt (1) | 2025.05.26 |
| VectorDB와 RAG (0) | 2025.05.16 |
| 프롬프트와 LLM 엔지니어링 (0) | 2025.05.16 |
| 고급 프롬프트 엔지니어링 - 프롬프트 엔지니어링 (3) | 2025.05.15 |
